academy of management review manuscript central
Academy of Management Review. Closed during the Revolution the school reopened in newly built quarters in 1792.
Project Management Journal Sage Publications Inc
BibMe lets you easily and automatically create manuscript citations and build your bibliography in Academy of Management Review.
. Academy of management review manuscript central Saturday February 26 2022 Edit. Academy Of Management Annals Academy Of Management Discoveries Dr Sara Alshareef. Manuscript Group 1613 Guide to the Mostillo Family Papers 1919-2004 bulk 1950-2002 Manuscript.
The mission of Academy of Management Review AMR is to publish theoretical insights that advance our understanding of management and organizations. Based on a review of these studies we conclude that the use of IN ketamine is beneficial. Kindly follow the submission instructions at manuscript central for sending in a full-length review essay.
We would like to show you a description here but the site wont allow us. Membership email protected AuthorsContributors. Submissions to AMR must.
Proposals will be assessed by the associate editor of this section of AMR based on the. It is to provide compassionate comprehensive and personalized care to all our patients that exceeds other clinics and hospitals in not only treating. In 1802 the Academy began a separate division for girls but the innovative program was a source of.
To be published in AMJ the research must make strong. Academy of Management Review. Our doctors have a shared objective.
Academy of management review manuscript central Tuesday May 31 2022 Edit. We would like to show you a description here but the site wont allow us. Manuscripts that are evidence based rather than theory driven and papers with a primary focus of bringing new perspectives to an academic debate should be.
Manuscript Group 1259 Terrill Funeral Home Irvington NJ. Membership email protected AuthorsContributors. Its accurate and free.
Policy Asian Academy Of Management Journal
Pdf Managing Legitimacy Strategic And Institutional Approaches Academy Of Management Review 20 571 611
California Management Review Sage Publications Inc
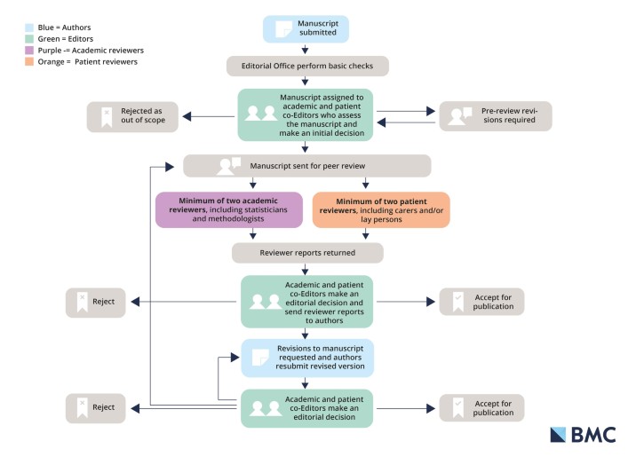
Research Involvement And Engagement Reviewer Guidelines
Human Systems Management Ios Press
Iimb Management Review Journal Sciencedirect Com By Elsevier
Submission Asian Academy Of Management Journal
European Research On Management And Business Economics Journal Elsevier
Academy Of Strategic Management Journal
Journal Of Pain And Symptom Management Journal Elsevier
Pdf Sublime Views And Beautiful Explanations The Art And Craft Of Organization Theory
Southwest Academy Of Management Swam 2023
Peer Review Process Asha Journals Academy
Research Culture Co Reviewing And Ghostwriting By Early Career Researchers In The Peer Review Of Manuscripts Elife



